Mid-superior temporal sulcus encodes spatial context and behavioral state in freely moving macaques

Avatar
Poster
Voice is AI-generated
Connected to paperThis paper is a preprint and has not been certified by peer review

Mid-superior temporal sulcus encodes spatial context and behavioral state in freely moving macaques

Authors

Parodi, F.; Lamacchia, A. P.; Ye, Y.; Laamerad, P.; Chen, Y.; Gardiner, K. L.; Tremblay, S.; Kording, K. P.; Platt, M. L.

Abstract

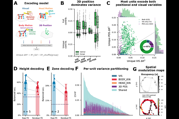
Primate neuroscience has traditionally studied the brain under highly constrained conditions, limiting our understanding of neural function during real-world behavior. The mid-superior temporal sulcus (mSTS) is implicated in social perception, but its role during unconstrained behavior has not been tested. Here we performed wireless depth-electrode recordings from both banks of mSTS in macaques freely exploring a large three-dimensional arena, combined with 3D pose tracking and behavioral segmentation. Neural encoding models revealed mSTS firing rates were jointly modulated by spatial position, body kinematics, and geometric visual proxies, preferentially encoded in allocentric coordinates but with a shift toward body-centric encoding during vertical exploration. Neural populations carried decodable information about discrete behavioral syllables, with broad temporal generalization and neural similarity that tracked the sequential structure of behavior. Population manifold analysis revealed that the same behavior occupied different regions of population space at different spatial locations, and population dynamics showed structured organization around behavioral transitions. Together, these results suggest that mSTS populations carry joint information about spatial context and behavioral state during natural behavior.

Follow Us on

0 comments

Add comment