Urine proteomic profiling at admission reveals complement biomarkers linked to alcohol-associated liver disease.

Avatar
Poster
Voice is AI-generated
Connected to paperThis paper is a preprint and has not been certified by peer review

Urine proteomic profiling at admission reveals complement biomarkers linked to alcohol-associated liver disease.

Authors

Prado, L. G.; Musich, R.; Taiwo, M.; Pathak, V.; Rotrof, D. M.; Bellar, A.; Welch, N.; Dasarathy, J.; Streem, D.; for the AlcHepNet, ; Dasarathy, S.; Nagy, L. E.

Abstract

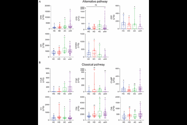
Background and aims: Circulating complement is associated with occurrence of alcohol-associated hepatitis (AH) and is a potential biomarker to distinguish AH from alcohol cirrhosis (AC). Complement contributes to kidney injury, a condition often occurring in patients with alcohol-associated liver disease (ALD). However, little is known regarding complement in cross talk between liver and kidney in ALD. Here we tested the hypothesis that urinary complement would provide potential biomarkers for ALD and insights into mechanisms of liver-kidney crosstalk in the pathogenesis of ALD. Methods: Plasma and urine were collected at admission from patients with sAH, healthy controls (HC), and heavy drinkers without liver disease (HD) (from the multicenter Alcohol Hepatitis Network) and with AC (from the Northern Ohio Alcohol Center). Urine was subjected to unbiased proteomics analysis and plasma complement assessed by multiplex/ELISA assays. 30- and 90-day mortality was tracked in patients with sAH. Results: All three complement activation pathways were perturbed in plasma and urine of patients with sAH and AC compared to HC and HD. Components of the lectin and classical pathways in urine were associated with 30- and 90-day mortality in patients with sAH. When 4 complement proteins were combined, they distinguished sAH from AC (AUC 0.78), equivalent to that of MELD (AUC 0.65). There was no correlation between complement in plasma and urine, suggesting an independent impact of sAH on complement in kidney and liver. Conclusion: The urinary proteome revealed complement protein signatures associated with sAH and AC, providing valuable insights into the potential for complement biomarkers and the mechanisms of liver-kidney crosstalk in ALD.

Follow Us on

0 comments

Add comment