Wnts are endothelial cell-derived PKD1/PKD2-dependent autocrine/paracrine vasodilators

Avatar
Poster
Voice is AI-generated
Connected to paperThis paper is a preprint and has not been certified by peer review

Wnts are endothelial cell-derived PKD1/PKD2-dependent autocrine/paracrine vasodilators

Authors

Mbiakop, U. C.; Mackay, C.; Mata-Daboin, A.; Pontes, R. B.; Leo, M. D.; Jaggar, J. H.

Abstract

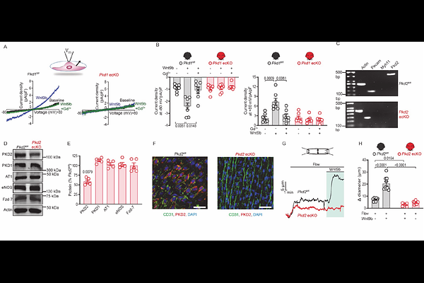
Background: Wingless/Int-1 (Wnts) proteins are canonical Frizzled receptor ligands. Recent evidence indicates that some Wnts, including Wnt9b and Wnt5a, bind to polycystin 1 (PKD1), a transmembrane protein which can couple to polycystin 2 (PKD2) to form a non-selective cation channel. The functional significance of Wnts binding to PKD1 is unclear. Here, we tested the hypothesis that Wnts act through PKD1/PKD2 channels on endothelial cells (ECs) to regulate arterial contractility and blood pressure and investigated the cellular source and secretory regulation of vasoactive Wnt proteins. Methods: A wide variety of approaches, including inducible EC-specific PKD1 and PKD2 knockout mice, reverse-transcription polymerase chain reaction, Western blotting, immunofluorescence, pressurized artery myography, blood pressure measurements, patch-clamp electrophysiology, in vivo and in vitro Wnt and nitric oxide assays, and Wnt secretion assays. Results: Intravascular Wnt9b or Wnt5a administration stimulates an EC PKD1/PKD2-dependent dilation in pressurized resistance-size arteries. Wnt9b and Wnt5a are present in serum and plasma and intravenous infusion rapidly stimulates a blood pressure reduction which requires EC PKD1. Wnts stimulate a PKD1-dependent non-selective cation current in ECs which through Ca2+ signaling activates endothelial nitric oxide synthase (eNOS) and small conductance Ca2+-activated K+ channels to induce vasodilation. Wnt9b acts solely via PKD1/PKD2 channels, whereas Wnt5a stimulates signaling through PKD1/PKD2, Frizzled-7 (Fzd-7), Dishevelled and c-Jun N-terminal kinase (JNK). Intravascular flow stimulates angiotensin II type 1 (AT1) receptors, which through Gq/11 and Porcupine activate Wnt9b and Wnt5a secretion in ECs. Wnts secreted in response to flow activate PKD1/PKD2 signaling in ECs and contribute to flow-mediated vasodilation. Conclusions: Intravascular flow activates AT1 receptors, which through Gq/11 and Porcupine stimulate Wnt9b and Wnt5a secretion in ECs. Wnt9b activates PKD1/PKD2 channels whereas Wnt5a stimulates both PKD1/PKD2 and Fzd-7 in ECs to induce eNOS-mediated vasodilation. Wnts contribute to flow-mediated autocrine/paracrine dilation and reduce blood pressure.

Follow Us on

0 comments

Add comment