Reduced flexibility in predictive tuning and contextual adaptation in autism: an EEG and behavioral study.

Avatar
Poster
Voice is AI-generated
Connected to paperThis paper is a preprint and has not been certified by peer review

Reduced flexibility in predictive tuning and contextual adaptation in autism: an EEG and behavioral study.

Authors

Vanneau, T.; Reisli, S.; Brittenham, C.; Crosse, M. J.; Molholm, S.

Abstract

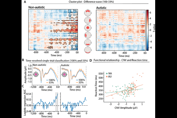
The brain generates predictions to prepare for upcoming events. Because the environment is not perfectly predictable, the brain also estimates the certainty of these predictions and adjusts preparatory processes accordingly. Given that autistic individuals often resist even small changes to everyday routines, we hypothesized altered tuning of prediction certainty in autism. To test this, EEG was recorded from adolescents and young autistic adults (n = 20) and from age- and IQ-matched non-autistic adults (n = 19) during a probabilistic cued target identification task during which cue validity was systematically varied across four levels: 100%, 84%, 67%, and 33%. Participants were not informed of the cue-target validity nor when it changed. We focused on two neural signatures of anticipatory readiness, contingent negative variation (CNV) and alpha-band event-related desynchronization (-ERD), and one of cognitive updating: the P3 to targets and to invalid (e.g., a non-target in place of the target) stimuli. Across groups, preparatory activity increased as contextual certainty decreased, with larger CNV amplitudes and stronger -ERD preceding targets in lower-probability contexts, suggesting enhanced preparatory engagement under greater uncertainty. Furthermore, larger CNV amplitudes predicted faster reaction times, indicating functionally significant anticipatory dynamics. However, modulation of both neural preparation and response times as a function of cue-target probability was significantly reduced in the autistic group. In addition, autistic participants showed diminished probability-dependent modulation of the P3b to both targets and invalid stimuli, and coupling between anticipatory activity (CNV) and subsequent updating (P3b) was observed in non-autistic participants whereas it was absent in autism. Together, these findings suggest that while predictive mechanisms are present in autism, anticipatory processes are less flexibly tuned to contextual uncertainty and less effectively linked to subsequent cognitive updating. This reduced adaptability may reflect difficulty adjusting internal predictive models to changing environmental contingencies, potentially contributing to core features of autism such as resistance to change and insistence on sameness.

Follow Us on

0 comments

Add comment