Slow focus sensor for the Keck I laser guide star adaptive optics system using focal plane wavefront sensing

Avatar
Poster
Voice is AI-generated
Connected to paperThis paper is a preprint and has not been certified by peer review

Slow focus sensor for the Keck I laser guide star adaptive optics system using focal plane wavefront sensing

Authors

Rafael M. Salgueiro, Carlos M. Correia, Benoit Neichel, Antonin Bouchez, Peter Wizinowich, Avinash Surendran, Max Service, Thierry Fusco, Cédric Taïssir, Pierre Jouve

Abstract

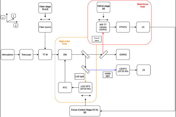
Laser guide stars (LGSs) have been deployed for the last 20-30 years in ground-based astronomical telescopes to overcome the limited sky coverage of classical adaptive optics (AO) systems. Unfortunately, slow altitude drifts of the sodium layer compromise focus measurements, generating the so-called slow focus error, and, consequently, a natural guide star (NGS) is needed to compensate for that error. Our goal is to develop and operationalize a focal plane wavefront sensing (FPWFS) technique for slow focus tracking for the Keck I telescope, which can significantly increase sky coverage and allow slow focus tracking at higher frequencies, reducing the lag error. We develop, characterize, and compare three different FPWFS algorithms, namely Gerchberg-Saxton (GS), linearized focal plane technique (LiFT), and Gaussian fit (Gf). These algorithms were studied for the specific purpose of slow focus sensing in the NIR (H and K bands) using numerical simulations and data collected at Keck in 2025 (bench and on-sky). The three algorithms were studied and characterized against different criteria such as linearity, computational costs, and resistance to low signal-to-noise ratio and/or residuals. From the results obtained, the main candidate for an on-sky deployment was GS. On-sky tests showed promising results, with GS successfully compensating for purposely introduced focus errors, even under the presence of high turbulence conditions. This work can also be extrapolated to other existing 8-10 m class telescopes, or even future 30-40 m class telescopes, where the use of FPWFS can significantly improve sky coverage and reduce the lag error.

Follow Us on

0 comments

Add comment