Lateral hypothalamic input engages a disinhibitory microcircuit in the dorsal raphe to promote behavior activation

Avatar
Poster
Voice is AI-generated
Connected to paperThis paper is a preprint and has not been certified by peer review

Lateral hypothalamic input engages a disinhibitory microcircuit in the dorsal raphe to promote behavior activation

Authors

Sadretdinova, R.; Rivera, A. M.; Benmamma, Z.; Pinel, M.; Emond, V.; Zhao, C.; Calon, F.; Labonte, B.; Proulx, C. D.

Abstract

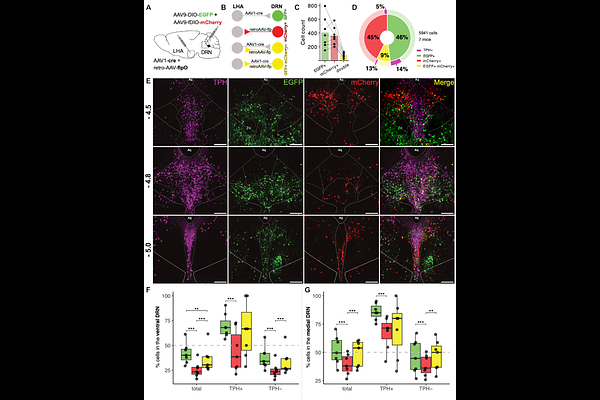
Behavioral activation involves coordination between hypothalamic and brainstem systems that regulate movement and internal state, but the circuit logic underlying this interaction remains poorly defined. The dorsal raphe nucleus (DRN), a major serotonergic hub, integrates diverse inputs to influence behavioral inhibition and activation, yet how hypothalamic signals shape its activity is unclear. Here, we identify a disinhibitory pathway through which the lateral hypothalamus (LHA) promotes behavioral activation via DRN. Using intersectional viral tracing, electrophysiology, and single-nucleus RNA sequencing, we show that LHA inputs preferentially target GABAergic DRN neurons that locally inhibit 5-HT neurons. Silencing these DRN neurons innervated by LHA increased locomotor and repetitive behaviors, decreased local inhibition, and enhanced cFos activity in serotonergic neurons, consistent with circuit-level disinhibition. Molecular profiling revealed distinct transmitter identities and transcriptional signatures of LHA-targeted versus LHA-projecting DRN populations. Together, these findings delineate a hypothalamic-raphe circuit that transforms hypothalamic drive into serotonergic activation, revealing a mechanism by which the lateral hypothalamus promotes behavioral activation through local inhibitory control.

Follow Us on

0 comments

Add comment