Arp2/3 complex-dependent actin remodeling is required for efficient RSV uncoating in A549 cells

Avatar
Poster
Voice is AI-generated
Connected to paperThis paper is a preprint and has not been certified by peer review

Arp2/3 complex-dependent actin remodeling is required for efficient RSV uncoating in A549 cells

Authors

Xie, E.; Schubert, M.; Fricke, J.; Seligmann, B.; Schaks, M.; Muesken, M.; Steffen, A.; Stradal, T. E. B.; Haid, S.; Rottner, K.; Sieben, C.

Abstract

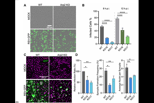
Productive human respiratory syncytial virus (RSV) cell-entry requires coordinated interactions between viral proteins and host-cell factors at the plasma membrane-actin cortex interface. Branched actin networks remodel this interface, but their precise contribution to the early stages of RSV infection remains unclear. Here, we interfered with Arp2/3 complex-dependent actin filament branching by generating A549 cell lines disrupted for expression of the essential Arp2 subunit by CRISPR/Cas9. Permanent loss of Arp2 reduced the infection of the RSV long GFP reporter virus as quantified over the first 24 h post-infection. Compromised infection efficiency in Arp2 knockout cells persisted at later time points and also resulted in reduced syncytia formation. Notably, these infection phenotypes were not accompanied by obvious changes in viral host cell attachment. Moreover, photoactivated localization microscopy (PALM) studies revealed comparable receptor diffusion and clustering in cells stably expressing mEos3.2-tagged insulin-like growth factor I receptor (IGF1R). Although Arp2/3-deficient cells displayed fewer albeit larger macropinosomes as compared to WT cells, no changes were observed for internalized RSV genome levels. In contrast, Arp2-deficient cells appeared suppressed in viral uncoating efficiency. Consequently, viral mRNA expression and the cellular type III interferon response were reduced. Together, these data reveal that Arp2/3 complex-dependent, branched actin networks contribute to the efficiency of RSV uncoating.

Follow Us on

0 comments

Add comment