Dietary Microplastics Engage Gut Mechanosensory-Endocrine Signaling to Disrupt Bone Homeostasis

Avatar
Poster
Voice is AI-generated
Connected to paperThis paper is a preprint and has not been certified by peer review

Dietary Microplastics Engage Gut Mechanosensory-Endocrine Signaling to Disrupt Bone Homeostasis

Authors

Romero, A. S.; Phatak, S.; Patil, S.; Dar, H. Y.; Rivas, J. A.; Oyebamiji, O. M.; Maes, B. B.; Goitom, S. S.; Madera Enriquez, C.; Orozco, J.; Coffman, C. N.; Liu, R.; In, J.; Campen, M.; Cook, K.; Levenson, R. M.; Gross, J. M.; Leng, S.; Cretara, A.; Pacifici, R.; Castillo, E. F.

Abstract

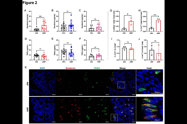
Microplastics (MPs) are pervasive environmental contaminants and an emerging component of the human diet, yet their physiological effects remain poorly defined. Here we show that MPs are detectable in mineralized human bone under non-iatrogenic conditions and impair osteoblast mineralization in a donor-dependent manner. Using a physiologically relevant dietary exposure model, we demonstrate that chronic MP ingestion induces sex- and diet-dependent bone loss in mice, predominantly affecting trabecular architecture, in the absence of intestinal pathology or systemic inflammatory cytokine elevation. Instead, MP exposure selectively enhances gut-derived serotonergic signaling, with increased abundance and activity of enteroendocrine cells without evidence of lineage reprogramming. Single-nuclei transcriptomic profiling of the colon resolves enterochromaffin cells and serotonergic target expression across epithelial and enteric neuronal compartments, revealing discrete mechanosensory adaptations without inflammatory activation. Together, these findings implicate ingestion of MPs as bioactive dietary contaminant that disrupt gut-endocrine communication and compromise skeletal homeostasis, uncovering a previously unrecognized pathway linking environmental plastic exposure to bone health.

Follow Us on

0 comments

Add comment