Layer 5 and 6b extratelencephalic neurons encode distinct sound features in auditory cortex
Layer 5 and 6b extratelencephalic neurons encode distinct sound features in auditory cortex
Ghimire, M.; Williamson, R. S.
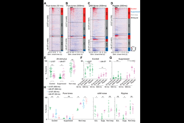
AbstractExtratelencephalic (ET) neurons in layers (L)5 and 6b of the auditory cortex (ACtx) provide major corticofugal outputs to subcortical structures and contribute to auditory learning and experience-dependent plasticity. Although both ET subtypes innervate overlapping downstream targets, they differ in morphology, intrinsic physiology, and molecular identity, suggesting distinct functional roles. However, their in vivo response properties remain incompletely characterized. Here, we used a projection-defined viral strategy to express GCaMP8s selectively in L5 and L6b ET neurons in mouse ACtx and recorded calcium activity during presentation of diverse acoustic stimuli. L5 ET neurons predominantly exhibited sound-evoked excitation, higher response sparseness, and greater trial-to-trial reliability than L6b ET neurons; these differences were most pronounced for pure tones and sinusoidally amplitude-modulated (sAM) noise. In contrast, L6b ET neurons frequently exhibited sound-evoked suppression, particularly for more complex stimuli (including sAM noise and spectrotemporal ripples). Unsupervised clustering identified separable temporal response motifs and tuning profiles. L5 ET neurons favored single-peaked frequency tuning and monotonic intensity tuning, whereas L6b ET neurons exhibited multi-peaked and complex frequency tuning, more non-monotonic intensity dependence, and stronger pairwise functional coupling (noise correlations). Together, these results support complementary corticofugal processing streams, with L5 ET neurons conveying more selective acoustic feature representations and L6b ET neurons conveying more integrative corticofugal signals.