Cell Biology

Quantitative Mapping of Organelle Positioning in Cultured Cells Using Semi-Automated Image Analysis Pipeline
Avatar
Katerina Jerabkova-Roda
3 views
High density culture of bovine embryonic stem cell derived mesenchymal cells on edible scaffolds for structured cultivated meat
Avatar
Patrick Joseph Mee
1 view
Rapid and affordable generation of compensation beads for nanoscale flow cytometry
Avatar
Johann Mar Gudbergsson
2 views
Culture of preimplantation embryos in media containing L-proline increases intracellular GSH concentration throughout development
Avatar
Madeleine Hardy
8 views
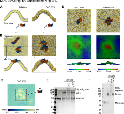
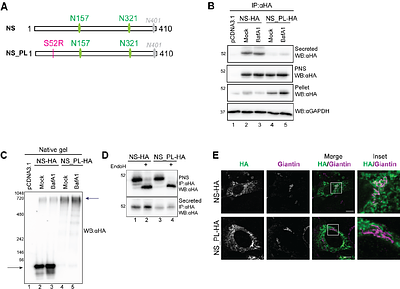
Rewiring Mitochondrial Phosphatidylethanolamine Metabolism Identifies New and Unaccounted Trafficking Steps
Avatar
Steven Claypool
14 views
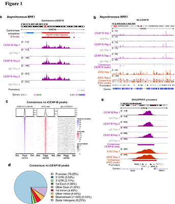
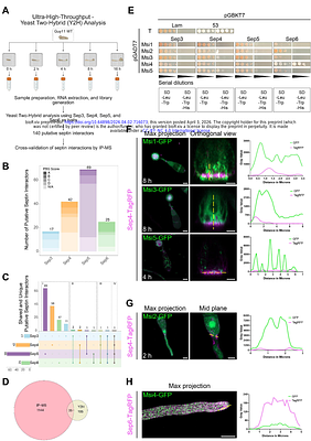
Single-cell resolution of resection-dependent chromatin accessibility in response to DNA double-strand breaks reveals specific gene expression programs
Avatar
Thomas Clouaire
2 views
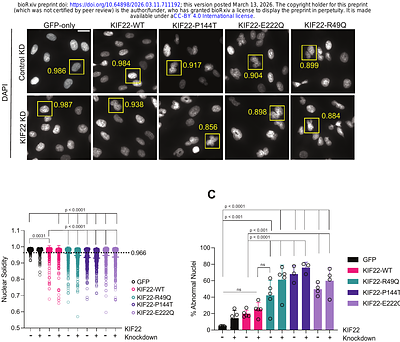
Cardiac-Detargeted MyoAAV Enables Systemic Nrl-Mediated Fast Myofiber Remodeling and Hypertrophy Across Multiple Skeletal Muscles
Avatar
Keisuke Hitachi
4 views
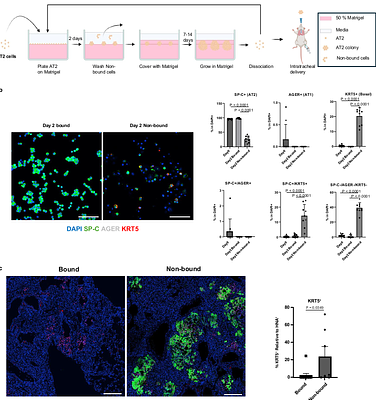
Cellular senescence dysregulates antiviral interferon responses in idiopathic pulmonary fibrosis
Avatar
Jun-Wei B. Hughes
1 view
Expansion and Differentiation of Adult Human Pancreas-Derived Progenitor Cells into Functional Islet-Like Organoids
Avatar
Michael Lawrence
17 views