Systems Biology

Single-Cell Spatial Proteomics Uncovers Molecular Interconnectivity among Hallmarks of Aging
Avatar
Chuankai Zhou
2 views
Variation of Human Transfer RNA Demand and Supply
Avatar
Marius Külp
7 views
Aging under immunosuppression reshapes human immune compartments and lowers clinical alloreactivity after heart transplantation
Avatar
Kaushik Amancherla
2 views
CellSwarm: LLM-Driven Cell Agents Recapitulate Tumor Microenvironment Dynamics and Sense Indirect Genetic Perturbations
Avatar
Xiuliang Cui
3 views
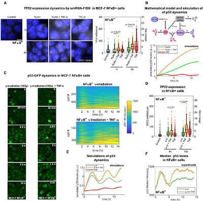
NF-κB transcriptionally enhances p53 accumulation dynamics hampering DNA repair
Avatar
Samuel Zambrano
8 views
Generalized Morphogenesis Theory: A Flow-Inertia Modeling Framework for Cross-Scale Dynamics of Dissipative Structures
Avatar
Tadashige Iwao
4 views
What microbes want: exploring microbial substrate preferences with the Web of Microbes Agent
Avatar
Trent Northen
13 views
Single-phage profiling illuminates viral individuality during cell fate determination
Avatar
Ido Golding
12 views
Multi-Omics Mapping of Human Kidney Reveals Complement-Mediated Cellular Dynamics During Progression of Focal Segmental Glomerulosclerosis
Avatar
Toshiaki Nakano
13 views
Flow constraints at infection site shape multiplication-dissemination trade-offs and opposite regulatory programs of Xanthomonas and Ralstonia xylem pathogens
Avatar
Rémi Peyraud
9 views
Longitudinal dynamics of organ-specific proteomic aging clocks over a decade of midlife
Avatar
Tim De Meyer
10 views
xTracer: Integrating chromatogram and mobiligram correlations for untargeted peptide identification in SLIM-based PAMAF data
Avatar
Daniel DeBord
15 views
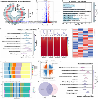
MNS induces antiviral protection and suppresses inflammation
Avatar
Haoxiang Qi
17 views