A metabolically resistant spexin analogue, LIT-01-144, induces potent non-opioid peripheral antinociception in persistent pain via activation of GALR2

Avatar
Poster
Voice is AI-generated
Connected to paperThis paper is a preprint and has not been certified by peer review

A metabolically resistant spexin analogue, LIT-01-144, induces potent non-opioid peripheral antinociception in persistent pain via activation of GALR2

Authors

Berthome, Y.; Le Coz, G.-M.; Utard, V.; Gu, Q.; Fellmann-Clauss, R.; Petit-Demouliere, N.; Quillet, R.; Gaveriaux-Ruff, C.; Ramanoudjame, S.; Esteoulle, L.; Humbert, N.; Daubeuf, F.; Gizzi, P.; Riche, S.; Leroy, X.; Bonnet, D.; Simonin, F.

Abstract

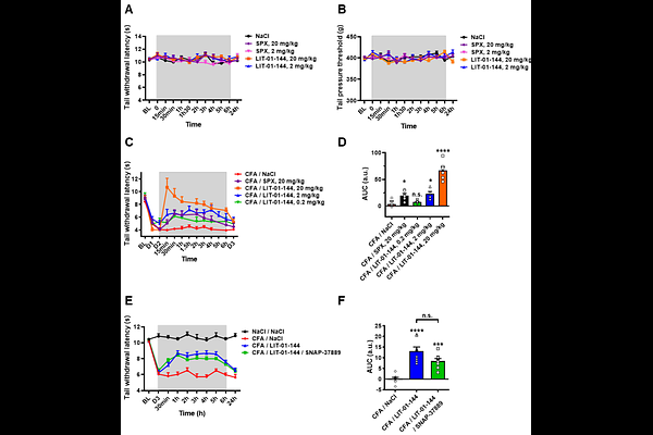
Chronic pain affects a significant portion of the global population and imposes substantial clinical and socioeconomic burdens. Current treatments mainly rely on opioid analgesics, which carry serious risks of dependence and misuse, underscoring the urgent need for alternative therapeutic strategies. Galanin receptors (GALR1-3) are known to be involved in modulating pain, yet their specific roles remain poorly understood due to the lack of receptor subtype-selective ligands. Recently, spexin has been identified as an endogenous peptide that selectively activates GALR2 and GALR3, offering a new scaffold for developing pharmacological tools targeting these receptor subtypes. In this study, we report the design and characterization of a modified spexin analog, LIT-01-144, engineered through N-terminal functionalization with a fluorocarbon chain to improve metabolic stability while preserving receptor selectivity. In vitro assays showed that LIT-01-144 has high potency at GALR2 and GALR3, with minimal activity at GALR1. Pharmacokinetic studies revealed a significantly longer plasma half-life compared to native spexin and no central nervous system penetration. In mice, intracerebroventricular administration of LIT-01-144 produced strong antinociceptive effects at doses ten times lower than spexin. While systemic administration showed no notable antinociception in naive animals, LIT-01-144 significantly reduced pain responses in a mouse model of persistent inflammatory pain induced by complete Freund's adjuvant (CFA). This antinociceptive activity was specifically mediated through GALR2 and was independent of opioid receptor pathways. In situ hybridization further showed an increase in Galr2-positive neurons in dorsal root ganglia of inflamed mice. Overall, these findings highlight GALR2 as a promising peripheral target for developing non-opioid analgesics and demonstrate the potential of LIT-01-144 as a valuable tool for understanding GALR2-mediated mechanisms of pain modulation.

Follow Us on

0 comments

Add comment