Pharmacology and Toxicology

Acute Toxicological Profile of Pharmaceutical-Grade Nicotinamide Riboside: A Route-Dependent Assessment Across Intravenous, Intramuscular, and Subcutaneous Administration
Avatar
Jun Kwon
3 views
Tetracycline-Regulated Inducible CB2 Expression in AtT20 Cells: A Functional Assay for Quantifying Ligand Efficacy
Avatar
Mark Connor
5 views
vToxiNet: a biologically constrained deep learning framework for interpretable prediction of drug-induced hepatotoxicity
Avatar
Hao Zhu
2 views
Short-Term Performance Assay Identifies Functional Benefits and Early Toxicity of Longevity Interventions in Mice
Avatar
Alberto Parras
16 views
Suppressing Bone Resorption and Promoting Mineralization with Tetracycline Derivatives
Avatar
librarian
11 views
A Degron Decoy System Co-opts Pathological Seeding to Enable Clearance of Multimeric 	α-Synuclein.
Avatar
librarian
7 views
Single-cell transcriptomics reveals a differential response of human bronchial epithelial cell-types to cadmium chloride
Avatar
librarian
24 views
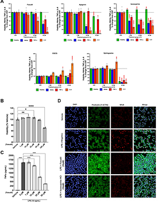
Oxytocin treats respiratory depression and reduces mortality from fentanyl and the combination of xylazine-fentanyl
Avatar
David Mendelowitz
9 views
Gene III Ergothioneine Ameliorates Exercise-Induced Fatigue by Attenuating Oxidative Stress, Inflammation, and Modulating the AMPK/PGC-1α Signaling Pathway
Avatar
librarian
8 views
Transcriptomic data of larval zebrafish exposed to continuous sub- and supra-MCL sodium arsenite and uranyl nitrate.
Avatar
librarian
6 views
Gene III Ergothioneine ameliorates alcoholic fatty liver disease: A dual strategy of accelerated ethanol elimination and reducing oxidative stress
Avatar
Guohua Xiao
10 views
PFOA induced metabolic and immune perturbations in a SARS-2 infection model
Avatar
librarian
10 views
Discovery and Optimization of Small Molecule Inhibitors of the SLIT2/ROBO1 Protein-Protein Interaction Using DNA-Encoded Libraries
Avatar
librarian
12 views
A metabolically resistant spexin analogue, LIT-01-144, induces potent non-opioid peripheral antinociception in persistent pain via activation of GALR2
Avatar
Dominique Bonnet
11 views
Wildfire emitted particulate matter induces ovarian hyperandrogenism through aryl hydrocarbon receptor activation
Avatar
librarian
10 views
Diet modulates metabolic and hepatic responses to chronic pesticide mixture exposure in mice
Avatar
Laurence Gamet-Payrastre
12 views
Novel Plasma Proteomics and Phosphoproteomics Platform Captures Pleiotropic Cardiometabolic Spectrum Effects of Semaglutide in Patients with T2D and Atherosclerosis: A Companion Diagnostic Pilot Study from the STOP (Semaglutide Treatment On coronary atherosclerosis Progression) Randomized Trial
Avatar
librarian
8 views
Identification of a pharmacokinetic interaction between teicoplanin and sulfo-butyl ether-β-cyclodextrin, an excipient in the intravenous posaconazole formulation
Avatar
Shunsaku Nakagawa
10 views
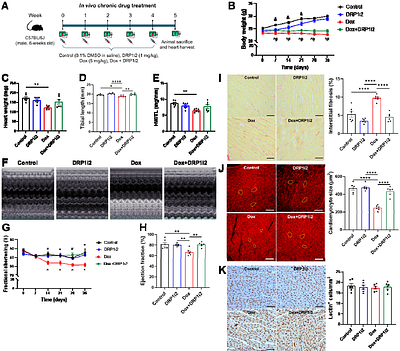
DRP1 inhibition confers cardioprotection against doxorubicin while preserving anticancer efficacy
Avatar
librarian
11 views
A novel pharmacogenetic testing panel for CYP2C19 genetic polymorphisms
Avatar
Miracle Enwere
17 views
Brahmi Ghrita Exerts Nephroprotective Effects by Restoring Cytoskeletal Integrity and Ion Transport in Drosophila Model of Polycystic Kidney Disease
Avatar
Madhu Tapadia
11 views
Mitigating CYP450-Mediated Insecticide Resistance in Malaria Vectors with Cannabis-Derived Synergists: The Potential of Cannabidiol
Avatar
librarian
13 views
Conserved Molecular Responses to Arsenite Exposure in Drosophila melanogaster
Avatar
librarian
19 views
OKN4395, a first-in-class EP2/EP4/DP1 triple antagonist reprograms prostanoid-driven immunosuppression to restore antitumor immunity
Avatar
librarian
20 views
ToxMCP: Guardrailed, Auditable Agentic Workflows for Computational Toxicology via the Model Context Protocol
Avatar
librarian
41 views
Predicting Sex-Specific Antiarrhythmic Strategies for Atrial Fibrillation through a Regression-Guided Computational Modeling Pipeline
Avatar
Eleonora Grandi
29 views
Cellular thermal shift assay of subcellular isolates for evaluating drug-membrane target interactions
Avatar
librarian
23 views
Exploiting NMR Ensemble Heterogeneity Enables Small Molecule Discovery Against Dynamic Protein-Protein Interfaces
Avatar
librarian
19 views
Model-Driven Hybrid AI Framework for End-to-End Autonomous Decision-Making in Drug Development
Avatar
librarian
18 views
Model Ensembling and Machine Learning Approaches to Predict the First Dose of Amoxicillin in Intensive Care
Avatar
librarian
19 views
Visual - Acoustic Thigmotaxis in Zebrafish Larvae: A High throughput NAM for Neurotoxicity Assessment
Avatar
Monica Torres-Ruiz
29 views
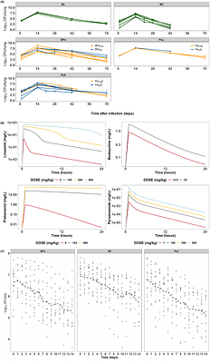
Predicting early bactericidal activity of tuberculosis drug combinations using a translational pharmacokinetic-pharmacodynamic modeling approach
Avatar
librarian
23 views