Deep Invaginations of Nuclear Envelope Coordinate Spatial Organization of Chromatin in Epithelium

Avatar
Poster
Voice is AI-generated
Connected to paperThis paper is a preprint and has not been certified by peer review

Deep Invaginations of Nuclear Envelope Coordinate Spatial Organization of Chromatin in Epithelium

Authors

Mäntylä, E.; Korpela, S.; Rekonen, A.; Hakkola, S.; Karttunen, J.; Pörsti, A.; Erämies, S.; Tadeu Arrojo Martins, F.; Davidsson, R.; Ojanen, M. J. T.; Hakanen, S. A.-M.; Wang, P.; Uusi-Mäkelä, J.; Varlet, A. A.; Vihinen-Ranta, M.; Conway, D. E.; Viiri, K.; Nykter, M.; Lammerding, J.; Ihalainen, T. O.

Abstract

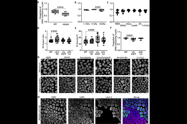
Cell nuclei are often used to assess cell health, but how their shapes vary in normal tissues and how they respond to mechanical forces is not well understood. Here, we describe deep invaginations of the nuclear envelope (DINEs) as common features of epithelial cell nuclei. After their formation, DINEs exist independently of the cytoskeleton, depend on A-type lamins, and emerge in response to cell crowding, contact inhibition, and tissue maturation. High-resolution imaging shows that, in contrast to the peripheral nuclear lamina, DINEs contain densely packed chromatin with regions of active gene transcription. They also remodel dynamically during confined migration, allowing nuclei to adapt to physical constraints. Mechanistically, DINE formation is linked to suppression of MAPK signaling, while activation of growth-promoting pathways reduces their occurrence. These findings reveal DINEs as intrinsic, mechanosensitive structures that coordinate nuclear shape, chromatin organization, and gene activity, providing new insight into how epithelial cells integrate mechanical and biochemical cues to maintain tissue homeostasis.

Follow Us on

0 comments

Add comment