Sodium Ions Regulate GPCR Activation by Remodeling Allosteric Coupling Networks and Hydration Patterns

Avatar
Poster
Voice is AI-generated
Connected to paperThis paper is a preprint and has not been certified by peer review

Sodium Ions Regulate GPCR Activation by Remodeling Allosteric Coupling Networks and Hydration Patterns

Authors

Schmidt, L.; de Groot, B.

Abstract

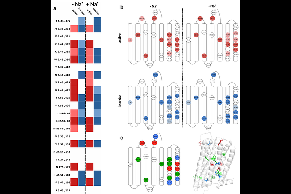
Sodium ions (Na+) are key modulators of G-protein coupled receptor (GPCR) function, yet their mechanistic role remains incompletely understood. Here, we reveal a novel mode of Na+-mediated inactivation in the dopamine D2 receptor (DRD2), where Na+ reshapes long-range allosteric coupling networks and disrupts a continuous internal water column essential for activation. Using extensive molecular dynamics simulations and alchemical free energy calculations, we show that Na+ induces inactive-like residue interactions in the active state and triggers the formation of a distinct hydration gap. We also identify previously unreported Na+ binding sites and quantify their impact on the active-inactive state equilibrium by thermodynamic scanning. These findings provide mechanistic insights into Na+-driven allosteric regulation of GPCRs and highlight new opportunities for drug design targeting ion-sensitive receptor states.

Follow Us on

0 comments

Add comment