Biophysics

Actin cross-linking organizes basal body patterning through anomalous diffusion transitions
Avatar
Raghavan Thiagarajan
31 views
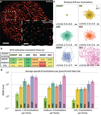
Evaluation of fluorescent proteins for compatibility with STED microscopy systems using two-color spectroscopies
Avatar
Yoshinori Iketaki
32 views
Fungal Hyphae as Distributed Vapor Sinks
Avatar
librarian
28 views
Cellular Mechanisms of Transcranial Magnetic Stimulation in Climbing Fibers and Purkinje Neurons in the Cerebellum
Avatar
Padmavathi Sundaram
32 views
Kaiso reads methylated CpGs at nucleosome entry/exit and displaces the H3 tail
Avatar
Evgenia Nikolova
32 views
Benchmarking generative AI and physics based molecular simulation for sampling conformational heterogeneity in T4 Lysozyme
Avatar
Soumendranath Bhakat
28 views
Hearts may grow concentrically to balance ATP supply and demand and eccentrically to stabilize titin-based stress
Avatar
Kenneth Campbell
31 views
Beyond Redfield: Thermodynamic Bounds and Non-Perturbative Quantum Dynamics in Tubulin Networks
Avatar
Facundo Firmenich
141 views