Embryo-eggshell interaction counteracts chiral bias in early Drosophila morphogenesis

Avatar
Poster
Voice is AI-generated
Connected to paperThis paper is a preprint and has not been certified by peer review

Embryo-eggshell interaction counteracts chiral bias in early Drosophila morphogenesis

Authors

Serafini, G.; Setoudeh, M.; Cuenca, M. B.; Brillard, C.; Arzt, M.; Mejstrik, P.; Haas, P. A.; Tomancak, P.

Abstract

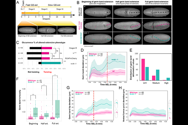
Morphogenetic processes during animal development are remarkably invariant (Duboule, 1994; Hall, 1997; Kalinka et al., 2010; Raff, 1996). This stability is established by the interaction between genetic determination of developmental progression and the constraints imposed by the surrounding embryonic environment (Busby and Steventon, 2021; Gilmour et al., 2017; Gorfinkiel and Martinez Arias, 2021). We discovered that the germ band extension process in Drosophila is rather variable: instead of extending straight towards the head, the germ band tends to twist to the side. Through a combination of experiments and theory, we demonstrated that Scab integrin-mediated attachment to the vitelline envelope stabilizes the germ band and supports its straight extension. Our quantification of germ band extension dynamics also revealed a consistent handedness to the twist of the germ band. We showed that this left-right asymmetry can be altered by manipulating the expression of Myo1D, the molecular determinant of chirality in Drosophila (Lebreton et al., 2018). Our data thus suggest that Myo1D expression causes the early gastrulating blastoderm epithelium to already exhibit inherent chirality and that the resulting destabilization of germ band extension is suppressed by Scab-mediated friction between the blastoderm and the vitelline envelope.

Follow Us on

0 comments

Add comment