Developmental Biology

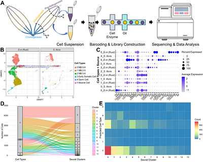
Olfactomedin 4 marks luminal progenitor cells that give rise to a secretory cell lineage in the mouse cervix
Avatar
Mala Mahendroo
9 views
Melatonin Partially Attenuates Oxycodone-Induced Placental Stress Signaling and Fetal Brain Apoptosis in a Sex-Specific Manner.
Avatar
librarian
4 views
Caenorhabditis elegans form sexually dimorphic and dynamic germ granules throughout meiotic prophase I progression
Avatar
librarian
4 views
Conservation of transcriptional regulatory networks in zebrafish and human periderm facilitates identification of GRHL1 as an orofacial cleft risk gene
Avatar
librarian
3 views
Microbe-dependent inter-organ communication regulates germline stem cell proliferation in Drosophila
Avatar
Ritsuko Suyama
3 views
EpCAM sustains crypt mechanics and prevents aberrant remodeling
Avatar
Delphine Delacour
2 views
Fibroblast Growth Factor Receptor Signaling in Maturing Osteoblasts Controls Cell-Matrix Interactions Critical for Osteocyte Survival
Avatar
David Ornitz
7 views
Primary cilia regulate mechanical adaptation of tendon and enthesis via hedgehog signaling
Avatar
Fei Fang
6 views
TOCA-2 regulates gonad development in C. elegans
Avatar
librarian
7 views
Branch extension and pruning share the same regulatory module in the developing Drosophila airways
Avatar
librarian
11 views
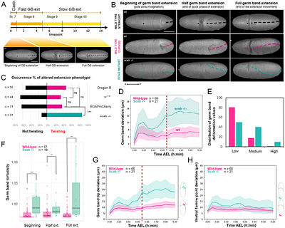
Quantitative multi-scale morphodynamic analysis reveals ratchet-like collective DVE migration and epiblast retrograde cell flow during anterior patterning in the mouse embryo
Avatar
Matthew Stower
19 views
Delineating the effects of prenatal oxycodone exposure and melatonin treatment on placental and fetal outcomes in pregnant rats
Avatar
Lynda Harris
12 views
A coordinated morphogenetic program drives rapid body plan transformation in a sponge
Avatar
librarian
11 views
Deep Learning-Guided Holotomography Reveals Early Structural Remodelling During Pluripotency Exit
Avatar
librarian
11 views
Concomitant DNA hydroxymethylation and histone H2B O-GlcNAcylation are prerequisites for zygotic genome activation in mice
Avatar
librarian
14 views
Quantitative image analysis reveals no sexual dimorphism in the cellular dynamics of Drosophila heart tube formation
Avatar
librarian
12 views
Paternal folate deficiency reveals meiosis as a metabolic sensing window in the male germline
Avatar
librarian
13 views
Crosstalk between Echinoid and Sidekick, two IgCAM proteins, modulates Adherens Junction dynamics and tissue remodelling
Avatar
librarian
13 views
GATA transcription factors act as gatekeepers between the Wnt/β-catenin-mediated proliferation and differentiation in the intestinal epithelium
Avatar
Yorick van de Grift
10 views
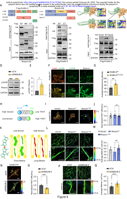
TAR syndrome causal gene RBM8A is critical for embryonic bone development and proper Hedgehog signaling
Avatar
Yingwei Mao
15 views
Fat1 deletion enhances Fibro-Adipogenic Differentiation and Adipogenic expansion following injury in skeletal muscle
Avatar
Françoise Helmbacher
11 views
Postnatal Pax7-expressing limb cells are multipotent and generate non-myogenic lineages that persist into adulthood.
Avatar
librarian
7 views
Ribosome profiling reveals widespread translational control across developmental stages in the brown alga Ectocarpus
Avatar
librarian
22 views
Morphogenetic Patterning During Regional and Cell Type Specification in the Embryonic Basal Ganglia
Avatar
John Rubenstein
19 views
11β-HSD2 buffers fetal glucocorticoid exposure inducing Per1 expression under maternal stress
Avatar
librarian
27 views
Microtubule binding protein Togaram1 is required for proper development of mammalian forebrain and neural primary cilia
Avatar
librarian
32 views
Retinoic acid resolves the conflict between X-chromosome inactivation and pluripotency program in female cleavage-stage embryos
Avatar
librarian
21 views
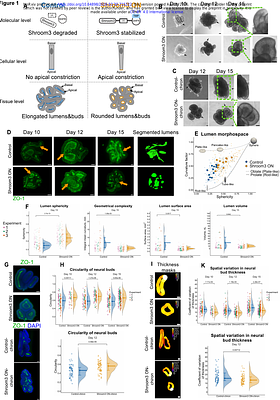
Patient iPSC-Derived Cartilage Organoids Reveal Defective ECM Deposition and Altered Chondrogenic Trajectory in Saul-Wilson Syndrome
Avatar
librarian
25 views
Glucose-dependent signalling pathways regulate TE differentiation in bovine embryos
Avatar
librarian
21 views
A Multimodal Workflow for Spatial Metabolic Neighborhood Mapping in Neural Rosette Cultures
Avatar
librarian
20 views
Early postnatal Flt3+ hematopoietic progenitors realize fate-restricted and long-lived output in vivo
Avatar
librarian
29 views
Connective tissue growth in a mouse model of Kosaki overgrowth syndrome is limited by STAT1
Avatar
librarian
32 views