Sex specific systemic effects of sev-Gal4 driven activated Ras expression mediated through hnRNPs in Drosophila
Sex specific systemic effects of sev-Gal4 driven activated Ras expression mediated through hnRNPs in Drosophila
Kaushik, V.; Lakhotia, S. C.
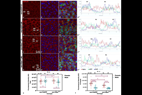
AbstractFollowing earlier observations from our laboratory on systemic damage inflicted by sev-Gal4 driven activated Ras (sev>RasV12) over-expression in Drosophila larval eye discs, we now show that sev>RasV12 expressing males suffer enhanced eye roughening and pupal death than female sibs because the former have significantly greater Ras levels in ommatidial cells than in female counterpart. In normally developing ommatidial cells, TBPH/TDP-43 was more abundant in cytoplasm in male than in female eye discs. The sev>RasV12 expression reduced nuclear TBPH in female eye discs but caused no apparent change in males. Caz/Fus, an interacting partner of TBPH, was significantly downregulated in sev>RasV12 eye discs, more so in males. Significant reduction in the microtubule binding protein Futsch in eye discs of sev>RasV12 larvae of either sexes but female-specific elevation of Fas2 appears to be due to the above normal developmental differences in TBPH and Caz in female and male ommatidial cells and because Sxl, the master regulator of sex-determination, is present only in females. In view of known auto-regulatory loop between Fas2 and Ras, we suggest that elevated levels of Fas2 cause levels of Ras to be much less elevated in sev>RasV12 female eye discs than in male sibs. This results in greater local and systemic damage in males. These findings have general and clinical relevance since perturbed Ras signaling is a major factor in several diseases, including cancer.