The nuclear transport receptor Impβ is a regulator of actin polymerization

Avatar
Poster
Voice is AI-generated
Connected to paperThis paper is a preprint and has not been certified by peer review

The nuclear transport receptor Impβ is a regulator of actin polymerization

Authors

Fahrenkrog, B.; Guo, H.; Mahmoud, A. H. H. H.; Neumann, P.; Armbruster, P.; Rencurel, C.; Newton, R.; Kapinos, L. E.; Dickmanns, A.; Lim, R. Y. H.

Abstract

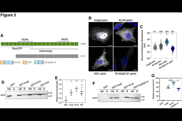
Nuclear transport receptors are best known for mediating nucleocytoplasmic transport (NCT) through nuclear pore complexes. Here, we uncover an unexpected function of the primary import receptor importin-{beta} (Imp{beta}) as a direct regulator of the actin cytoskeleton. Imp{beta} associates with stress fibers and the cell cortex and promotes actin polymerization through direct interactions. Disrupting Imp{beta}-actin binding impairs stress fiber formation and suppresses cell migration well before NCT is affected. In 3D spheroids, perturbing Imp{beta} further compromises tissue integrity, as reflected in changes to nuclear curvature and ellipticity. Together, these findings identify Imp{beta} as a regulator of actin organization in both 2D and 3D contexts, revealing a direct link between the nuclear transport machinery and the cytoskeleton.

Follow Us on

0 comments

Add comment