Synergistic Inhibition of Notch Signaling and Forced Cell Cycle Re-entry Drive Müller Glia Reprogramming in Uninjured Mouse Retina

Avatar
Poster
Voice is AI-generated
Connected to paperThis paper is a preprint and has not been certified by peer review

Synergistic Inhibition of Notch Signaling and Forced Cell Cycle Re-entry Drive Müller Glia Reprogramming in Uninjured Mouse Retina

Authors

Liao, B.; Lyu, C.; Jiang, Y.; Liu, S.; Wong, W.; Zhang, J.; Tsang, H.; Xie, J.; Chen, L.; Zhang, Q.; Xiong, W.

Abstract

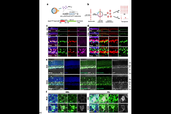
In regenerative species, such as teleost fish, Muller glia (MG) autonomously re-enter the cell cycle after injury and give rise to functional retinal neurons. In contrast, the loss of retinal neurons in mammals is irreversible due to the limited proliferative and regenerative ability of MG. Various strategies have been developed to induce proliferation of mature mouse MG with or without injury, yet most MG daughter cells retain glial cell fate. Here, we found that MG progenies maintain high Notch signaling, which may constrain their neurogenic potential. Conditional deletion of Rbpj, the central transcriptional effector of Notch, induced limited MG-to-neuron conversion in mature MG without proliferation. However, Rbpj deletion, combined with forced MG proliferation by overexpressing cyclin D1 and suppressing p27Kip1, significantly promoted MG dedifferentiation and ectopic expression of the neuronal marker Otx2 in MG daughter cells in uninjured mouse retina. Combining Notch inhibition with MG cell cycle reactivation not only increased the numbers of bipolar- and amacrine-like cells generated from MG but also promoted the further differentiation toward ON-cone, OFF-cone, and rod-bipolar subtypes. Single-nucleus RNA and ATAC sequencing data revealed that Notch inhibition facilitated the formation of MG-derived progenitor-like cells while MG proliferation increased chromatin accessibility of neurogenic genes. Notably, most MG-derived cells survived long term despite incomplete maturation. Together, our findings delineate how Notch inhibition and MG proliferation, alone or in combination, influence the regenerative potential of MG in the mammalian retina.

Follow Us on

0 comments

Add comment