Mapping breast cancer lineage in radiation and immunotherapy using the REMAP mouse

Avatar
Poster
Voice is AI-generated
Connected to paperThis paper is a preprint and has not been certified by peer review

Mapping breast cancer lineage in radiation and immunotherapy using the REMAP mouse

Authors

Marshall, A. C.; Vahey, J.; Bagheri, M.; Saxe, R.; Fields, J.; Kolling, F. W.; McKenna, A.

Abstract

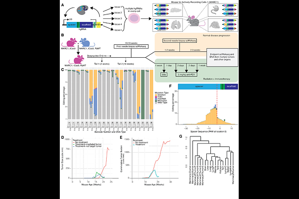
We present REMAP (Recording Evolution in Mammary tumors via Active PyMT), a lineage-tracing mouse model that integrates inducible CRISPR recording with the MMTV-PyMT model of hormone receptor-positive (HR+) breast cancer. Inducible Cas9 drives editing of MARC1 homing guide RNAs (hgRNAs), generating heritable lineage marks, and enables reconstruction of clonal relationships. Using REMAP, we profiled tumor evolution and response to radiation combined with anti-PD1 immunotherapy. Treatment reduced tumor burden locally and systemically, and single-cell RNA sequencing revealed remodeling of the tumor microenvironment (TME). We identified metastatic clones present across primary tumors and distant sites, which exhibited elevated epithelial-mesenchymal transition (EMT) programs as a heritable clonal state. Treatment reduced EMT-associated transcriptional programs and reshaped immune composition, with radiation driving clonal expansion of T cells and reduced repertoire diversity. In contrast, cancer-associated fibroblast clones spanned multiple transcriptional states, indicating substantial stromal plasticity. Together, REMAP enables high-resolution coupling of clonal history and cellular state in vivo, revealing that tumor progression, metastasis, and therapeutic response are governed by heritable lineage programs.

Follow Us on

0 comments

Add comment