DRP1 inhibition confers cardioprotection against doxorubicin while preserving anticancer efficacy

Avatar
Poster
Voice is AI-generated
Connected to paperThis paper is a preprint and has not been certified by peer review

DRP1 inhibition confers cardioprotection against doxorubicin while preserving anticancer efficacy

Authors

Deng, Y.; Bass-Stringer, S.; Bond, S.; Cross, J.; Truong, J.; Hugen, L.; Woo, H.-Y.; Rosdah, A.; Kong, A.; Hart, C.; Gorringe, K. L.; Ritchie, R.; Sanij, E.; Drew, B. G.; Greening, D.; Ngo, D.; Lees, J.; Holien, J.; Lim, S. Y.

Abstract

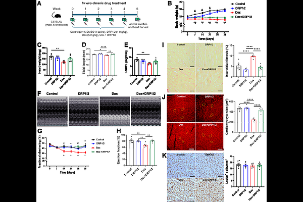
Background Anthracyclines such as doxorubicin are effective chemotherapeutics but are limited by cardiotoxicity driven in part by mitochondrial dysfunction. Dysregulated mitochondrial dynamics, particularly excessive dynamin related protein 1 (Drp1)-mediated fission, contribute to doxorubicin induced cardiac injury and support selective survival of cancer cells. Objectives To determine whether DRP1i2, a novel small molecule Drp1 inhibitor targeting a conserved domain shared between human and mouse, can function as a cardio oncology therapeutic by reducing doxorubicin induced cardiotoxicity while maintaining or enhancing anti cancer efficacy. Methods Cardioprotective effects of DRP1i2 were evaluated in a murine model of chronic doxorubicin cardiotoxicity and in human induced pluripotent stem cell-derived cardiac microtissues exposed to acute doxorubicin injury. Anticancer activity was assessed across multiple cancer cell lines using 2D monolayers and 3D microtissues. Results In vivo, DRP1i2 preserved left ventricular ejection fraction, reduced interstitial fibrosis and cardiomyocyte atrophy, and attenuated doxorubicin induced myocardial proteomic remodelling. In human cardiac microtissues, DRP1i2 improved viability and restored contractile function despite persistent mitochondrial oxidative stress. DRP1i2 showed modest anticancer activity in MG63 osteosarcoma cells in both 2D and 3D systems and did not diminish doxorubicin efficacy in other cancer models (MDA MB 231 breast, OVCAR3 ovarian, and A549 lung adenocarcinoma). Combined treatment further enhanced cytotoxicity selectively in MG63 cells. Conclusions DRP1i2 exerts complementary cardioprotective and anticancer actions through modulation of shared mitochondrial pathways, identifying Drp1 as a druggable target in cardio oncology. These findings support DRP1i2 as a first in class Drp1 inhibitor and highlight mitochondrial dynamics as a promising therapeutic axis to preserve anthracycline efficacy while reducing cardiotoxicity.

Follow Us on

0 comments

Add comment