MNS induces antiviral protection and suppresses inflammation

Avatar
Poster
Voice is AI-generated
Connected to paperThis paper is a preprint and has not been certified by peer review

MNS induces antiviral protection and suppresses inflammation

Authors

Zhao, Y.; Chen, X.; Xie, Y.; Liu, H.; Kang, B.; Zheng, S.; Ren, Y.; Wang, Q.; You, F.; Qi, H.

Abstract

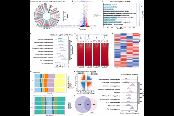
Background: Identifying safe and broad-spectrum antiviral and anti-inflammatory agents remains an urgent need in infectious and inflammatory diseases. Here, we demonstrated that MNS (NSC170724), a small-molecule nitrovinyl benzodioxole, enhanced antiviral defense while limiting excessive inflammation. Methods: The antiviral activity of MNS was evaluated in multiple cell lines and mouse infection models across DNA and RNA viruses. Virus-induced and LPS-induced inflammatory responses were assessed using RT-qPCR, ELISA and western blotting. Bulk RNA-seq and ATAC-seq were performed to define transcriptional and epigenetic mechanisms. Results: MNS significantly suppressed viral infection in vitro and improved survival in four lethal viral infection models, accompanied by reduced viral loads and attenuated tissue injury. MNS also diminished virus-triggered and LPS-triggered inflammatory cytokine production in macrophages and multiple mouse organs, and protected mice from LPS-induced endotoxic lethality. Multi-omics profiling showed that MNS broadly repressed LPS-induced inflammatory transcriptional programs and reversed chromatin accessibility gains across promoters and transcription start sites. Joint analysis of RNA-seq and ATAC-seq data demonstrated consistent downregulation of pivotal inflammatory pathways, such as NF-{kappa}B, Toll-like receptor, and TNF signaling. Conclusions: With potent activity against viral replication and inflammation in cellular and animal models, MNS emerges as a promising candidate for the treatment of viral infections and hyperinflammatory conditions.

Follow Us on

0 comments

Add comment