Lung endothelial niche signaling governs self-renewal and fate transitions of human alveolar stem cells

Avatar
Poster
Voice is AI-generated
Connected to paperThis paper is a preprint and has not been certified by peer review

Lung endothelial niche signaling governs self-renewal and fate transitions of human alveolar stem cells

Authors

Kim, B.-J.; Hwang, D.; Park, J.; Jang, S. J.; Kim, J.; Camillo, C.; Floris, E.; Choi, A.; Ryu, S.; D'Ovidio, F.; Ryeom, S.

Abstract

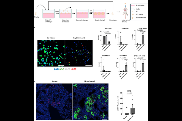
Chronic lung diseases such as pulmonary fibrosis are characterized by the irreversible loss of alveolar type 1 (AT1) cells, yet the mechanisms governing human alveolar stem cell self-renewal and differentiation remain poorly defined. Here, we identify a lung endothelial niche that sustains the self-renewal of human alveolar type 2 (AT2) stem cells through MAPK signaling, enabling robust long-term expansion while preserving stem cell fate. Although YAP activation initiates AT1 transcriptional programs, it is insufficient to complete lineage maturation. We show that MAPK inhibition together with LATS inhibition promotes nuclear translocation of YAP, enhancing AT1 differentiation. Expanded human AT2 stem cells engraft in fibrotic lungs and contribute to alveolar regeneration while undergoing directed differentiation within diseased human lung tissue. Together, our findings define a niche-controlled signaling mechanism governing human alveolar stem cell fate and advance our understanding of alveolar regeneration.

Follow Us on

0 comments

Add comment