Sacituzumab Govitecan as an Effective Strategy for Sensitizing Chemoresistant HNSCC Cells to Senolytic Intervention

Avatar
Poster
Voice is AI-generated
Connected to paperThis paper is a preprint and has not been certified by peer review

Sacituzumab Govitecan as an Effective Strategy for Sensitizing Chemoresistant HNSCC Cells to Senolytic Intervention

Authors

Luffman, N.; Hu, B.; Koblinski, J.; Gewirtz, D.; Harada, H.

Abstract

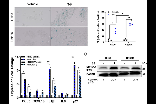
Head and neck squamous cell carcinoma (HNSCC) is currently the sixth most prevalent cancer worldwide and is marked by a high tumor relapse frequency due to acquired chemoresistance, requiring alternative strategies to sensitize resistant tumor cell populations to treatment. Sacituzumab govitecan (SG), a TROP2-targeting antibody-drug conjugate, has been successful in limiting tumor progression in pretreated patients with triple-negative and hormone-receptor positive HER2-negative breast cancer. However, it has been ineffective as a monotherapy in HNSCC. This may be attributed to the promotion of senescence that could ultimately lead to tumor relapse. Senolytics, drugs inducing cell death in senescent cell populations, have been effective in sensitizing a variety of solid tumor types to standard of care chemotherapies in preclinical studies. Consequently, we investigated the effectiveness of SG treatment followed by the senolytic, ABT-263, as a two-hit therapeutic strategy against cisplatin-resistant HNSCC. We established that isogenic cisplatin-sensitive and -resistant HNSCC cells express high levels of TROP2 and undergo senescence following SG treatment, and found that TROP2 expression and the SN-38 SG warhead are necessary for SG to induce senescence. SG treatment supplemented with a panel of BCL-2 family targeting senolytics revealed that both cisplatin-sensitive and -resistant senescent HNSCC cells are sensitive to BCL-XL specific inhibitors, such as ABT-263. Furthermore, we determined that ABT-263 sensitized HNSCC cells to apoptosis via a BAK and BAX-dependent mechanism. In vivo studies confirmed that SG treatment followed by ABT-263 limited tumor progression and extended survival without notable toxicity. Thus, SG in combination with senolytic treatment may be an effective strategy for suppressing the growth of cisplatin-resistant HNSCC cells.

Follow Us on

0 comments

Add comment