Photo-downregulation of SIRT4 mitigates aging in mice by enhancing H3K9ac via fatty acid metabolism

Avatar
Poster
Voice is AI-generated
Connected to paperThis paper is a preprint and has not been certified by peer review

Photo-downregulation of SIRT4 mitigates aging in mice by enhancing H3K9ac via fatty acid metabolism

Authors

Deng, F.; Yang, R.; Li, X.; Niu, J.; Gao, Z.; Wang, M.; Liu, Y.; Yang, L.; Liu, H.; Yang, Y.; Yu, Z.; Zhang, L.

Abstract

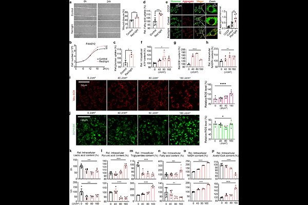
As organisms age, mitochondrial metabolic activity declines, and disrupted gene expression regulation mediated by histone acetylation induces the emergence of senescent physiological phenotypes in tissues. In this study, we found that periodic exposure to red light significantly increased histone H3 Lys9 acetylation (H3K9ac) levels in the tissues and organs of aged mice. Following red light exposure, silent information regulation factor 4 (SIRT4) protein levels in keratinocytes were notably reduced, whereas glycolysis, fatty acid metabolism, and the tricarboxylic acid (TCA) cycle were significantly activated in keratinocytes. The reduction in mitochondrial SIRT4 levels enhances the acetylation of mitochondrial metabolic proteins, particularly malonyl-CoA decarboxylase (MCD), a potent inhibitor of the key rate-limiting enzyme carnitine palmitoyltransferase 1A (CPT1A) in fatty acid oxidation. This process promotes mitochondrial fatty acid oxidation and TCA cycle. Additionally, the decrease in SIRT4 activates SIRT1 through feedback mechanisms, thereby alleviating its inhibition on PPAR- in senescent keratinocytes and comprehensively activating the expression of genes related to lipid metabolism. This lipid metabolism activation ultimately facilitates the accumulation of acetyl-CoA within keratinocytes, increases H3K9ac levels, and reshapes the expression patterns of senescence-related genes. Eventually, cellular aging is effectively mitigated by the synergistic regulation of metabolism, inflammation, and gene expression.

Follow Us on

0 comments

Add comment