A Pangenome Centralized NLRome Drives Lineage Specific Diversification and Functional Differentiation in Solanoideae

Avatar
Poster
Voice is AI-generated
Connected to paperThis paper is a preprint and has not been certified by peer review

A Pangenome Centralized NLRome Drives Lineage Specific Diversification and Functional Differentiation in Solanoideae

Authors

Zhu, H.; Huo, C.; Wang, L.; Cao, J.; Pan, Z.; Ma, Z.; Yuan, Y.; Zhao, Z.

Abstract

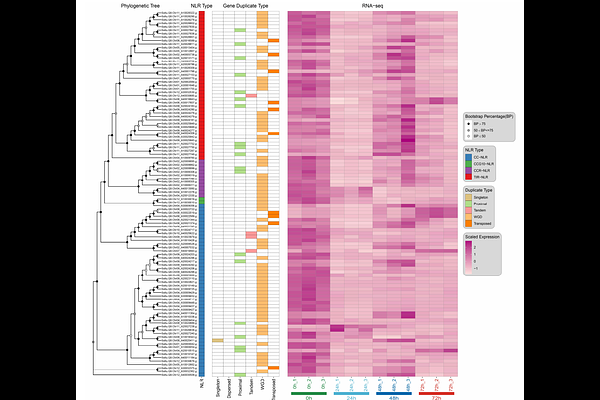
The Solanoideae subfamily comprises numerous economically important crops that deploy a diverse repertoire of nucleotide-binding leucine-rich repeat receptors (NLRs) to defend against pathogens. However, the evolutionary trajectory of these NLR immune receptors remains poorly understood. Here, we dissect NLR family evolution across 23 Solanoideae species by integrating genomic and transcriptomic data. We uncover a distinctive pangenome centralized architecture wherein a mere 11.56% of soft core orthogroups contribute 67.81% of the total NLR repertoire, with copy number variation driven by lineage specific expansions rather than stochastic distribution or genome size. This finding indicates that Solanoideae plants counteract biotic stress through targeted amplification of specific key families rather than undergoing broad diversification. Phylogenomic analysis resolves NLRs into four subclasses, revealing CC NLR dominance across all species alongside extreme TIR NLR degeneration in certain lineages, suggesting profound immune adaptive shifts. Mechanistically, recent NLR expansions are primarily fueled by proximal and tandem duplications, whereas whole genome duplications contribute in a ploidy and time dependent manner, with WGD derived genes undergoing extensive loss during diploidization. Transcriptional profiling further demonstrates duplication type dependent expression patterns, enabling a robust, multilayered defense network upon pathogen infection. Collectively, our study delineates the asymmetric evolutionary trajectory of the Solanoideae NLRome and establishes a framework model that provides new insights into the adaptive evolution of plant immune systems and resistance gene discovery.

Follow Us on

0 comments

Add comment