Retinal development driven by TET-dependent DNA demethylation

Avatar
Poster
Voice is AI-generated
Connected to paperThis paper is a preprint and has not been certified by peer review

Retinal development driven by TET-dependent DNA demethylation

Authors

Dvoriantchikova, G.; Fleishaker, M.; Lam, B. L.; Ivanov, D.

Abstract

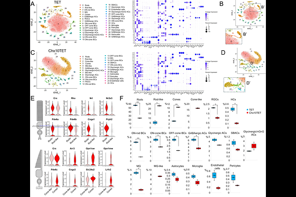
Inactivation of the TET-dependent DNA demethylation pathway in retinal progenitor cells (RPCs) disrupts retinal development and leads to blindness. In this study, we demonstrated that this is due to the global control exerted by this pathway at all stages of retinal development. TET-deficient RPCs exhibit characteristics of both early and late progenitors, a factor that most likely contributes to the disrupted cellular composition of the retina, wherein the cone population expands significantly at the expense of all other cell types. The differentiation of TET-deficient RPCs also results in the formation of populations of abnormal retinal cell types, a phenomenon particularly evident in the development and function of rod and cone photoreceptors. This global control of a single epigenetic pathway is explained by the high level of methylation in RPCs of many genes critical for retinal development. These genes must be demethylated by TET enzymes to be activated in developing retina.

Follow Us on

0 comments

Add comment