Synthetic reconstitution of planar polarity initiation reveals collective migration as a symmetry-breaking cue
Synthetic reconstitution of planar polarity initiation reveals collective migration as a symmetry-breaking cue
Wallach, L. A.; Thomas, C. D.; Li, P.
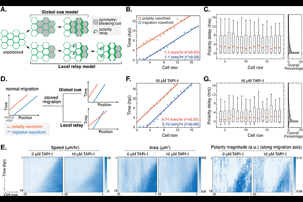
AbstractPlanar cell polarity (PCP) organizes cellular behaviors along tissue axes, yet how symmetry is broken to initiate polarity across initially symmetric tissues remains unknown. We reconstituted tissue-scale polarity emergence ex vivo using an engineered epithelial system. A collective migration cue induces front-back enrichment of CELSR junctions, establishing aligned multicellular polarity that tracks migration direction and speed. A migration-onset wave consistently precedes the polarity-initiation wave, indicating that individual cells directly interpret the global cue rather than acquire polarity through intercellular relay. Strikingly, CELSR polarity arises without reciprocal VANGL-FZD interactions, identifying CELSR as the driver for planar polarization. These findings reveal how a global migratory cue can break symmetry and coordinate PCP across molecular, cellular, and tissue scales, providing a framework for engineering polarized tissues.