A 3D Tumor-on-a-chip Platform to Identify Drugs that Block Breast Cancer Cell Intravasation

Avatar
Poster
Voice is AI-generated
Connected to paperThis paper is a preprint and has not been certified by peer review

A 3D Tumor-on-a-chip Platform to Identify Drugs that Block Breast Cancer Cell Intravasation

Authors

Perera, N.; Coutinho, D.; Morais, C.; Faria, M.; Neto, R.; Roman, W.; Gomes, E. R.; Franco, C. A.; Costa, L.; Barata, D.; Serre, K.; Dias, S.; Magalhaes, A.

Abstract

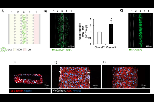
Metastasis is the leading cause of death in breast cancer patients, yet there are no drugs specifically designed to block cancer cell intravasation, an early step of the metastatic cascade that originates circulating tumour cells (CTCs). A major challenge in developing anti-intravasation drugs is the scarcity of relevant in vitro platforms suitable for predictable drug discovery. Intravasation is a fundamental step of metastasis and involves the crossing of cancer cells through an endothelial barrier to enter the blood circulation. Here we developed an intravasation-on-a-chip model with controlled extracellular matrix composition, fluid flow and shear stress, which mimics the dynamic tumour-endothelium interface. The systems allows real-time imaging of intravasation and the isolation and quantification of intravasated cancer cells. As a proof-of-concept for drug testing, we show that perfusion with the PI3K/mTOR inhibitor Dactolisib, significantly reduced intravasation without compromising endothelial cell viability. The system also provides the capability to evaluate inhibitor on-target activity via imaging analysis. This intravasation-on-a-chip model offers a powerful, scalable, and imaging-compatible platform for discovering and evaluating anti-intravasation compounds.

Follow Us on

0 comments

Add comment