Principles of subclonal gene dosage across human cancer

Avatar
Poster
Voice is AI-generated
Connected to paperThis paper is a preprint and has not been certified by peer review

Principles of subclonal gene dosage across human cancer

Authors

Kolbeinsdottir, S.; Zachariadis, V.; Yang, M.; Broeils, L.; Sommerauer, C.; Cheng, H.; Chen, X.; Lin, Y.; Falco, M. M.; Hynninen, J.; Hautaniemi, S.; Sun, Y.; Lohi, O.; Heinaniemi, M.; Brage, S. E.; Sarhan, D.; Herold, N.; Hartman, J.; Helgadottir, H.; Haglund de Flon, F.; Vaharautio, A.; Enge, M.

Abstract

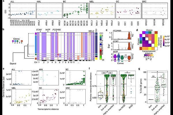
Intratumor heterogeneity drives disease progression, but even though subclonal copy number variation (CNV) is a major contributor to this heterogeneity, its impact on cell phenotype is not fully understood. Here, by applying high-quality joint whole genome sequencing and mRNA profiling in single cells (DNTR-seq) to solid tumors and leukemias from 57 patients, we have analyzed the in vivo transcriptional effect of subclonal CNVs within a tumor. We found that gene dosage is generally additive in low and moderate copy states, but that cancer-type-specific compensation is common, and core promoter elements are associated with reduced additivity. We find that different classes of subclonal CNV impose varying degrees of transcriptional constraints on a cell, with highly amplified megabase-size regions associated with a strong effect both in cis and trans, while arm level CNVs generally exert a milder effect. We also describe a previously unappreciated class of tumors with transient clonality, where every cell is genetically highly distinct. We find that transient clonality is common in ovarian cancer and soft tissue sarcoma, that it is preceded by a whole genome duplication event, and that gene dosage in these tumors affects transcript abundance to a similar degree as in cancer with stable subclones.

Follow Us on

0 comments

Add comment