The epidermal stem cell-supporting matricellular protein fibulin 7 modulates skin inflammatory response in a psoriasis model

Avatar
Poster
Voice is AI-generated
Connected to paperThis paper is a preprint and has not been certified by peer review

The epidermal stem cell-supporting matricellular protein fibulin 7 modulates skin inflammatory response in a psoriasis model

Authors

Raja, E.; Machida, T.; Narenmandula, N.; Edlund, K.; Hossain, A. S.; Fan, W.; Tsunezumi, J.; Watanabe, Y.; Asano, K.; Kimura, K.; Natsuga, K.; Sada, A.; Yanagisawa, H.

Abstract

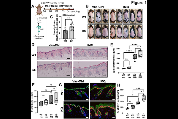
ECM composition and organization are greatly altered during inflammation but it is still elusive if ECM dynamics may protect tissue stem cells against aberrant inflammation. Fibulin 7 (encoded by Fbln7) is part of the basement membrane ECM where epidermal stem cells (EpSCs) reside. It supports the long-term potential of fast-cycling EpSCs and moderates aging-related inflammatory markers in keratinocytes. Here, we assessed fibulin 7's role during imiquimod (IMQ)-induced inflammation in 1-year-old mouse dorsal skin. We found that loss of Fbln7 aggravates epidermal inflammation, marked by increased epidermal thickness, proliferation, and phosphorylation of JNK (c-Jun N-terminal kinase). Fast-cycling EpSCs labeled with Slc1a3-creER-TdTomato demonstrated that IMQ-induced proliferation in Fbln7 KO mice is contributed by cell divisions in the suprabasal layers, a hallmark of inflammatory epidermal responses. EpSC transcriptomes further reveal IMQ-modulated genes that are more substantially affected in Fbln7 KO mice, including IL-17 pathway-related genes known in psoriasis pathogenesis. Mechanistically, fibulin 7 directly binds to IL-17A and decreases IL-17A-mediated p38 MAPK activation. In public human psoriasis datasets, FBLN7 is reduced in lesional skin compared with non-lesional or normal skin, and it is significantly correlated with common psoriasis-associated genes. Altogether, fibulin 7 is potentially beneficial to protect against skin inflammation.

Follow Us on

0 comments

Add comment