Tumor Cell Death Drives Tumor-Promoting IL-6+ iCAF formation via P2X7-activation

Avatar
Poster
Voice is AI-generated
Connected to paperThis paper is a preprint and has not been certified by peer review

Tumor Cell Death Drives Tumor-Promoting IL-6+ iCAF formation via P2X7-activation

Authors

McDonnell, C.; Zinina, V.; Othman, A.; Launhardt, L.; Brichkina, A.; Aktuna, F.; Brkic, M.; Lauth, M.; Stanganello, E.; Schmitt, M.

Abstract

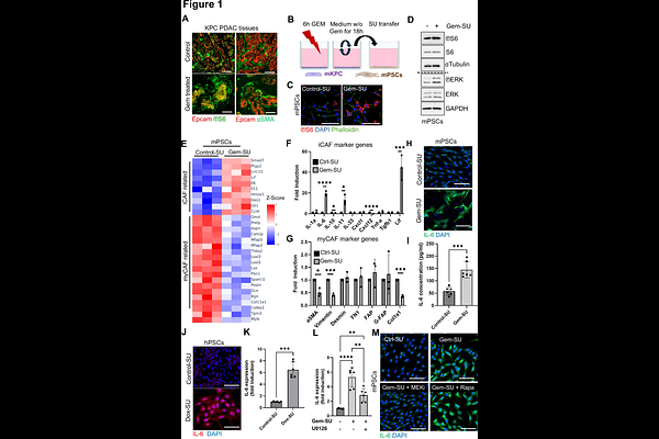
Chemotherapy resistance in pancreatic ductal adenocarcinoma is commonly attributed to tumor cell-intrinsic mechanisms, yet how cytotoxic therapy reshapes the tumor microenvironment remains incompletely understood. Here we show that PDAC cells exposed to cytotoxic agents reprogram pancreatic stellate cells toward an inflammatory cancer-associated fibroblast phenotype. Mechanistically, chemotherapy triggers the release of ATP from dying PDAC cells, which activates P2X7 signaling in PSCs in a paracrine manner, leading ERK activation and inflammatory polarization. In turn, therapy-educated PSCs promote tumor cell proliferation, induce resistance-associated transcriptional programs and impair CD8+ T cell-mediated cytotoxicity in an IL-6-dependent manner. Pharmacological inhibition of P2X7 suppressed stromal IL-6 induction and enhanced gemcitabine efficacy in vivo. These findings identify a therapy-induced ATP-P2X7-IL-6 axis that links tumor cell death to stromal reprogramming and adaptive resistance in PDAC.

Follow Us on

0 comments

Add comment