MicroRNAs are required within a critical time window to define neural patterning during early human brain development

Avatar
Poster
Voice is AI-generated
Connected to paperThis paper is a preprint and has not been certified by peer review

MicroRNAs are required within a critical time window to define neural patterning during early human brain development

Authors

Emmenegger, L.; Cerda Jara, C. A.; Ercolano, M.; Loebert, J.; Morando, N.; Bhaskar, P.; Legnini, I.; Rybak-Wolf, A.; Rajewsky, N.

Abstract

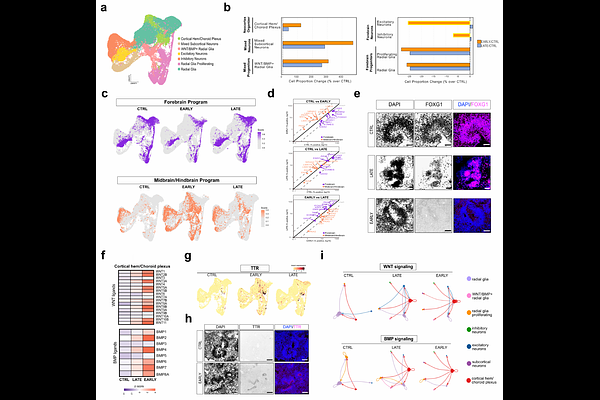
MicroRNAs (miRNAs) are key post-transcriptional regulators of cell state transitions, yet their function in early human brain development is largely unknown. Here, we present a longitudinal analysis of miRNA function in developing human forebrain organoids. We show that mRNAs and miRNAs expression mirrors known developmental gene programs and that miRNA biogenesis peaks at neural commitment. To test the function of miRNAs in regulating commitment, we impaired their biogenesis at defined stages. miRNA disruption during pre-neuronal commitment caused severe patterning defects, whereas post-commitment perturbation had minimal impact on forebrain identity. We show that miRNA loss during pre-commitment increased WNT and BMP signaling, thus shifting cell fates towards non-forebrain identity such as midbrain/hindbrain. These effects could be partially rescued by expressing five miRNAs. Our findings uncover a critical time window where miRNAs regulate morphogen signaling in early human neurodevelopment, establishing them as essential temporal determinants of cell fate and brain regional identity.

Follow Us on

0 comments

Add comment