Mining functional genes and characterizing cellular transcriptomic profiles in the single-cell atlas of adult Spodoptera litura ovary

Avatar
Poster
Voice is AI-generated
Connected to paperThis paper is a preprint and has not been certified by peer review

Mining functional genes and characterizing cellular transcriptomic profiles in the single-cell atlas of adult Spodoptera litura ovary

Authors

Sun, Z.; Jiang, L.; Dong, X.; Yi, X.; Nystul, T. G.; Zhong, G.

Abstract

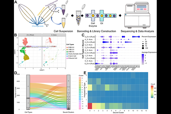
Understanding the reproductive biology of non-model organisms remains challenging due to the limited availability of high-resolution molecular resources. Here, we present a comprehensive single-cell transcriptomic atlas of the adult ovary of Spodoptera litura (S. litura), a highly polyphagous agricultural pest with a polytrophic meroistuc ovary. By integrating single-cell RNA sequencing with cross-species comparison to Drosophila melanogaster (D. melanogaster), we define major germline and somatic cell populations and delineate conserved and species-specific features of ovarian cell composition. To enhance the interpretability and reuse of this dataset, we combine transcriptomic profiling with in situ hybridization to validate cluster-specific molecular markers across ovarian cell types. We further apply RNA interference (RNAi) to assess the contributions of germline-enriched genes (Hsc70-4, Wech, Polo, Path) to ovarian development and fecundity. Trajectory inference, together with SCENIC and CellChat analyses, provides a system-level view of transcriptional regulatory programs and predicted intercellular communication pathways during oogenesis in S. litura. Collectively, this work establishes a valuable resource for studying lepidopteran insect oogenesis, offering a comparative framework for reproductive biology in non-model insects and highlighting potential targets for RNAi-based pest control strategies.

Follow Us on

0 comments

Add comment