Profiling cell proliferation after whole-genome duplication in human cells

Avatar
Poster
Voice is AI-generated
Connected to paperThis paper is a preprint and has not been certified by peer review

Profiling cell proliferation after whole-genome duplication in human cells

Authors

Yang, G.; Inoko, M.; Ogura, K.; Ishida-Ishihara, S.; Tsukada, Y.; Funahashi, A.; Sato, M.; Uehara, R.

Abstract

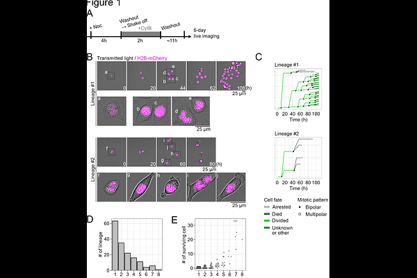
Though whole-genome duplication (WGD) contributes to cancer progression, the mechanism of post-WGD cell proliferation remains unclear. Here, using 6-day live-imaging, we analyzed the proliferation dynamics of more than 150 post-WGD HCT116 cell lineages. A quantitative comparison of mitotic patterns and cell fates between proliferative and non-proliferative lineages revealed that multipolar chromosome segregation in early mitosis is a key factor limiting the proliferative capacity of post-WGD progenies. Multipolar chromosome segregation suppressed post-WGD cell viability, particularly when accompanied by drastic chromosome loss or when it repeatedly occurred. Tracing proliferative lineages elucidated that they proliferated mainly by imposing the risk of multipolar chromosome segregation on one of two sub-lineages that formed after the first bipolar division. Meanwhile, a considerable proportion of proliferative lineages consisted entirely of progeny of early multipolar chromosome segregation events. Our results highlight key cellular events that determine the proliferation dynamics and diversity of post-WGD progenies, providing a fundamental reference for understanding WGD-associated bioprocesses.

Follow Us on

0 comments

Add comment