Local clocks within human tissues reveal widespread 24-hour rhythms in gene expression

Avatar
Poster
Voice is AI-generated
Connected to paperThis paper is a preprint and has not been certified by peer review

Local clocks within human tissues reveal widespread 24-hour rhythms in gene expression

Authors

Palumaa, T.; Cherry, J. M.; Palta, P.; Burns, A. C.

Abstract

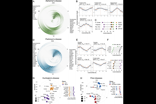
Circadian clocks govern the 24-hour rhythmic activity of organs across the human body and these nycthemeral rhythms are critical for human physical and mental health. Here, we analysed 14,886 samples across 45 human tissues and inferred tissue-specific local phases using CHIRAL to define the rhythmic transcriptome. Local phase inference identified a median of 5,747 rhythmic transcripts across tissues, including 5,531 across brain tissues, indicating that prior donor-level approaches have substantially underestimated the extent of rhythmic transcription in the human brain. In the brain, rhythmic genes were enriched for neurotransmitter pathways, the synaptic vesicle cycle, circadian entrainment and major neurodegenerative disorders. Strikingly, more than 200 genes in Alzheimer's, Parkinson's, Huntington's and prion disease pathways displayed significant 24-hour rhythmicity across cortical, striatal and hippocampal regions, segregating into distinct diurnal and nocturnal phase clusters. These included Parkinson's disease genes SNCA and PRKN, Alzheimer's disease genes PSEN1 and APP, prion disease genes PRNP and EIF2AK3 (PERK), and Huntington's disease genes HTT and GPR52. Among these disease-associated rhythmic transcripts were several targets already under therapeutic investigation for which administration at specific times of day may improve therapeutic efficacy or tolerability. Here, we observe that human tissues, including the brain, exhibit distinct local rhythmic organisation. These findings provide novel insights into disease mechanisms and highlight opportunities for target discovery, drug development and chronotherapeutic intervention.

Follow Us on

0 comments

Add comment