Biomolecular condensates provide a unique environment for redox-mediated protein crosslinking

Avatar
Poster
Voice is AI-generated
Connected to paperThis paper is a preprint and has not been certified by peer review

Biomolecular condensates provide a unique environment for redox-mediated protein crosslinking

Authors

Wang, H.; Favetta, B.; Wang, J.; Hoffmann, C.; Maloku, E.; Xia, Y.; Baum, J.; Milovanovic, D.; Schuster, B. S.; Shi, Z.

Abstract

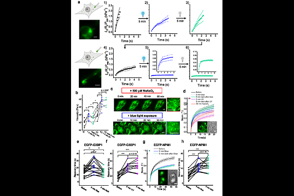
Biomolecular condensates, often formed through liquid-liquid phase separation, are dynamic cellular compartments. Here, we demonstrate that a wide range of fluorescently tagged proteins undergo inadvertent, condensate-mediated crosslinking, resulting in rapid solidification of condensates under common fluorescence imaging conditions. The process is driven by excitation-induced, short-lived reactive oxygen species (ROS), whose otherwise limited crosslinking potential becomes uniquely enabled in the dense phase. In live cells, excitation-induced ROS potently trigger stress granule formation, while the ROS-driven solidification of condensates is modulated by compartment-dependent antioxidant buffering. Our findings demonstrate that condensates create a distinct environment that enables ROS chemistry unlikely to occur in the bulk cytosol. Furthermore, the cellular redox level can be a general regulator of condensate rheology. Beyond biological insights, our findings underscore the need for scrutiny when examining fluorophore-labeled condensates.

Follow Us on

0 comments

Add comment