The pyruvate branch point controls lymphoid cancer cell dissemination

Avatar
Poster
Voice is AI-generated
Connected to paperThis paper is a preprint and has not been certified by peer review

The pyruvate branch point controls lymphoid cancer cell dissemination

Authors

Khan, H.; John, S.; Roy, S.; Farhan, M.; Hoang, N. M.; Buethe, P.; Prasad, A.; Nihal, A.; Yang, D. T.; Rui, L.; Fan, J.; Schieke, S. M.

Abstract

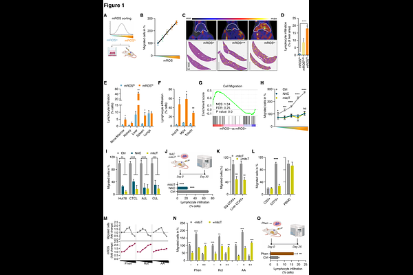
Cancer cell dissemination critically determines clinical prognosis, yet metabolic dependencies and corresponding therapeutic targets during spread of lymphoid malignancies remain poorly understood. Here we show that the pyruvate branch point operates as a metabolic checkpoint for lymphoid cancer cell migration and disease dissemination through mitochondrial ROS (mROS)/HIF-1a signaling. Isolation of highly migratory mROShi cells led us to identify selective metabolic requirements of malignant lymphocyte migration and disease dissemination. Highly migratory cells show a reprogrammed metabolic profile characterized by increased glucose uptake and reduced glucose-carbon entry into the TCA cycle. Reprogramming of the TCA cycle with downregulation of citrate synthase provide the mechanistic basis for decreased pyruvate oxidation leading to increased migration and disease dissemination through mROS/HIF-1a signaling. Our findings connect central carbon metabolism and migratory capacity of lymphoid cancer cells and identify the pyruvate branch point as a metabolic switch and potential therapeutic target in lymphoid cancer cell dissemination.

Follow Us on

0 comments

Add comment